No voltage to blower motor

03envoy

Member
Joined
Dec 25, 2011
Posts
537
Hey guys,
After getting my U-Joint fixed, my a/c has decided to stop blowing. I tried hooking up a volt meter to the resistor that I just replaced thinking that maybe it, and I'm getting between 1-3 volts which drops to 0 volts on setting 5. Last year the pigtail to the resistor melted and was replaced and I just replaced the resistor. I picked up a new blower motor to test if that was my problem before checking voltage and I still have no air blowing obviously, So I returned that. I am thinking its my actual heat and air controls in my dash. Can I test that somehow? Any ideas on what else it could be? I have the manual controls and not the digital. Thank you for any help.
Trent
 
This has been discussed several times. Have you tried to do a search? You need the schematics in order to trace it out.
 
Thanks for the suggestions. But I don't believe it's the pigtail and I just replaced the resistor pack?
 
You need to check voltages at the relevant spots on the schematic. That will tell you where the voltage disappears. When you say you had "1-3 volts" on the resistor, WHERE were you measuring? What pin? What color wire? Where was the ground lead of your meter going?

The ground to your motor could be bad.

What makes you confident in the pigtail?

Trust nothing that you haven't verified with a meter.

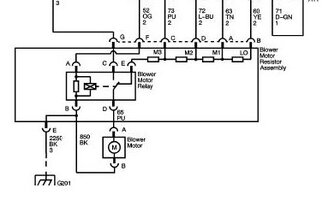
The relevant part of the schematic is here:

View attachment 29746
 

Attachments

  • 1.jpg
    1.jpg
    17 KB · Views: 19
There is the schematic in one of those. And if you are not getting power through 5 it could be one of the splices.
 
the roadie said:
You need to check voltages at the relevant spots on the schematic. That will tell you where the voltage disappears. When you say you had "1-3 volts" on the resistor, WHERE were you measuring? What pin? What color wire? Where was the ground lead of your meter going?

The ground to your motor could be bad.

What makes you confident in the pigtail?

Trust nothing that you haven't verified with a meter.

The relevant part of the schematic is here:

View attachment 16449


I guess I'm not confident in the pigtail and I was measuring the wires that come from the resistor to the blower motor. The red and black, as I took (positive and negative).
 

Forum Statistics

Threads
24,165
Posts
647,524
Members
20,537
Latest member
JLEAHY1952

Members Online

No members online now.